首页
word素材
ppt素材
exel素材
办公教程
Word教程
excel教程
ppt教程
onenote教程
outlook教程
wps教程
pdf教程
access教程
电脑教程
电脑基础
网络技术
硬件知识
安全杀毒
网络营销
服务器
程序开发
asp教程
php教程
java教程
c++教程
jsp教程
python教程
asp.net教程
手机专区
苹果手机
华为手机
小米手机
OPPO手机
VIVO手机
三星手机
其它手机
素材巴巴
>
程序开发
>
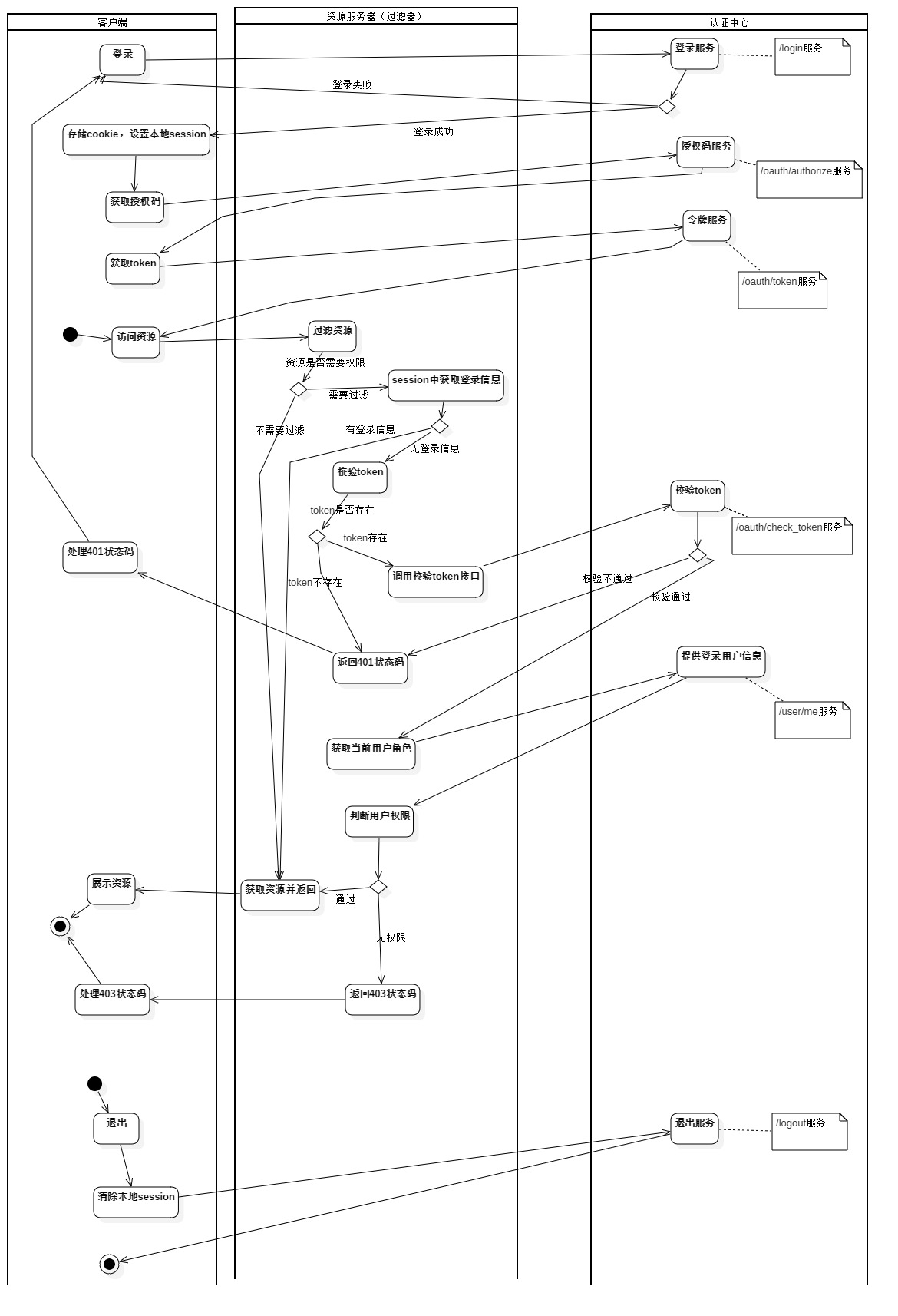
oauth2认证中心,单点登录活动图
程序开发
2023-09-06 09:36:01
标签:
上一篇:
Orbital Apps:新一代 Linux 程序
下一篇:
相关文章
无相关信息
热门文章
1
oauth2认证中心,单点登录活动图
2
Orbital Apps:新一代 Linux 程序
3
AutoTCG——移动app测试用例自动生成平台
4
【前端】一个拖拽效果
5
React Native中使用mobx
6
IDEA常见问题解决方案----持续更新
7
【2】图书在线平台系统(SSH框架 Bootstrap/Angular ...)实现---【注册页面以及注册功能的实现】
8
【前端框架】主流框架对比
最新文章
element-ui 中清空表单最实用的方法
vue axios springboot前后端分离通信
[快速上手RN] 3. React native 制作底部导航栏 Bottom Tab Bar
JavaScript获取form对象里的表单元素的内容
python 执行js 提示window未定义_javascript:window对象(上)
修改element-ui组件默认icon图标为element-ui里的其他图标
对于session域和application域的学习
vue 与 angular 、react的区别
VScode搭建C/C 开发环境
从4个方面,详解微信小程序与HTML5的区别
标签列表